Sie möchten ein eigenes daccord Demosystem aufbauen?

Wir zeigen Ihnen, wie es geht!

Der Weg zu Ihrem eigenen daccord Demosystem

Sie wollen daccord Funktionalitäten in Ruhe testen und auch die Möglichkeit haben, Ihren Kunden daccord selbstständig zu demonstrieren? Dann installieren Sie sich am besten Ihr eigenes daccord Demosystem.

Hier finden Sie neben Anleitungsvideos auch die benötigten Installationsdateien. Wir führen Sie Schritt für Schritt durch die einzelnen Schritte. Los geht's!

Schritt 1: Installation

Im ersten Schritt installieren Sie das generelle daccord Basissystem. Dazu gehen Sie als erstes in unseren Download-Bereich und laden sich folgende Dateien herunter:

  • daccord Basissystem
  • Integrationspaket Persons

Der Screencast führt Sie dann sukzessive durch die Installation.

INSTALLATIONSDATEIEN HERUNTERLADEN

SCREENCAST ANSCHAUEN

Anmerkung: Für eine erweiterte Testlizenz, die über die generellen 7 Tage hinausgeht, wenden Sie sich bitte an unseren Vertrieb.

ERWEITERTE TESTLIZENZ BEANTRAGEN

Demodaten herunterladen

Schritt 2: Demodaten herunterladen

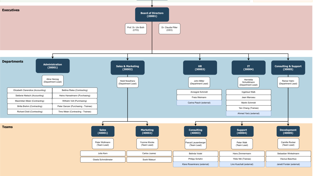
Wir haben für Sie Demodaten vorbereitet, die Sie im zweiten Schritt in Ihr daccord Demosystem einspielen können. Darüber erhalten Sie vorkonfigurierte Anwendungen, die direkt in daccord importiert werden können. Sie beinhalten die Cypher-Statements, über die unsere vorbereiteten Konfigurationen (Collector, NodeCollection, RelationCollection, etc.) beim Import eingespielt werden. Die CSV-Dateien enthalten eine beispielhafte Organisationsstruktur,die Sie auch im Bild sehen, sowie Demo-Personendaten.

Laden Sie sich bitte alle Dateien herunter, um sie im nächsten Schritt in Ihr System einzuspielen.

Demodaten einlesen

Schritt 3: Demodaten einlesen

Sie haben die Daten erfolgreich heruntergeladen. Nun zeigen wir Ihnen im Screencast Teil 2, wie Sie die Demodaten in Ihr Demosystem einlesen. Dadurch erhalten Sie eine exemplarische Organisationsstruktur sowie Personendaten, um daccord Funktionalitäten zu testen und zu demonstrieren.

ZUM VIDEO

Vorbereitung der Anbindung von Anwendungen

Schritt 4: Anbindung von Anwendungen vorbereiten

Im nächsten Schritt zeigen wir Ihnen, wie Sie Anwendungen an daccord anbinden können, damit Sie simulieren können, wie daccord mit Konten und Berechtigungen in bestimmten Applikationen umgeht. Für das Demosystem haben wir 3 Anwendungen für Sie vorbereitet - ein Personalsystem, die Anwendung Contacts und die Anwendung Projects.

Die Anwendungen, die wir für das Demosystem bereitstellen, sind datenbank-basiert. Daher ist es wichtig, in der Vorbereitung MariaDB zu installieren. Wir zeigen in einem separaten Screencast, wie das genau funktioniert. Damit sind dann alle Vorbereitungen getroffen, um erste Anwendungen an daccord anzubinden.

Screencast: MariaDB installieren

 

Laden Sie sich nun bitte die nachfolgenden Dateien herunter. Für jede Anwendung steht Ihnen nachfolgend ein entsprechender Collector zur Verfügung sowie eine SQL-Datei.

 

HR-ANWENDUNG

HR-Collector

HR-SQL

 

ANWENDUNG CONTACTS

Contacts-Collector

Contacts-SQL

 

ANWENDUNG PROJECTS

Projects-Collector

Projects-SQL

Anwendungen anbinden

Schritt 5: Anwendungen an daccord anbinden

Ziel ist es, zeigen zu können, wie daccord mit unterschiedlichen Konten und Berechtigungen umgeht. Dazu ist es wichtig, Anwendungen an daccord anzubinden. Sie sollen in die Lage versetzt werden, diverse Szenarien im Demosystem zu simulieren.

 

Wir zeigen Ihnen in diesem Screencast, wie die Anbindung einer Anwendung am Beispiel der HR-Anwendung durchgeführt wird. Die anderen beiden Anwendungen (Contacts und Projects) können auf die gleiche Art und Weise integriert werden.

ZUM SCREENCAST